五格数理数式表图画(五格计算方法是怎么样的 )
发布时间:2024-08-22作者:算卜网来源:互联网
1、五格计算方法:天格:复姓,合计姓氏之笔画;单姓,姓的笔画数加1。如司马光,司马是复姓,天格是5+10=15;李刚,李是单姓,天格是7+1=8。天格乃祖先留下来的,其数理对人影响不大。
2、五格分别为天格、人格、地格、外格、总格。计算出了姓名的五格后,就是给五格配上阴、阳。数字超过十的只留个位数计算。如:15为还原成5,属阳土;52还原成2,属阴木,此类推。得出阴阳关系后,再分辨五行的相生相克关系。
3、格数计算方法主要有以下几种:八字算命法:这是目前最常用的一种五格数计算方法。
4、如果说人格代表命局,那总格则代表运势,它对人格起著举足轻重的辅助作用,是五格之中仅次于人格的一个数理。
5、格数理的计算方法天格为姓氏格,因姓氏来于祖先,古人将先人、君主比作天,故有关姓氏的格称为天格。人的姓氏是先天就规定了的,原则上不能变更,只能接受,所以称之为“天格”。

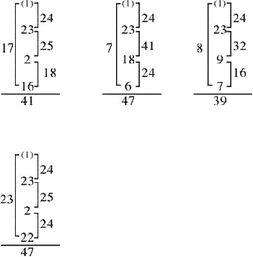
姓名五格数理分类吉凶表
1、吉)三十画吉凶参半,得失相伴,投机取巧,如赌一样。(凶)三十一画此数大吉,名利双收,渐进向上,大业成就。(吉)三十二画池中之龙,风云际会,一跃上天,成功可望。
2、五格剖象法认为,一个名字在数理上可以分五格,根据这五格的不同情况,可以分析出一个人的运势和吉凶。l、天格为姓氏格,因姓氏来于祖先,古人将先人、君主比作天,故有关姓氏的格称为天格。
3、五格笔画数吉凶定义34个吉数:。
4、姓名学三才五格配置吉凶表三才五格吉数:311223。三才五格次吉数:5530、888。
姓名五格数理吉凶表
1、吉)三十画吉凶参半,得失相伴,投机取巧,如赌一样。(凶)三十一画此数大吉,名利双收,渐进向上,大业成就。(吉)三十二画池中之龙,风云际会,一跃上天,成功可望。
2、第一,吉祥类在人格、地格及总格中见此数均作吉论,又分为首领数、发达数、温驯数、女德数、荫家数、艺能数及撒娇数七类。
3、你所说的“五格”应是指《五格剖象法》。它是依据姓名的笔画数和一定规则建立起来天格、地格、人格、外格、总格等五格数理关系,并以其所谓的81灵动数,来推算人的各方面运势。
4、五格笔画数吉凶定义34个吉数:。
姓名学的五格数理
1、十三画天赋吉运,能得人望,善用智慧,必获成功。(吉)十四画忍得苦难,必有后福,是成是败,惟靠坚毅。(凶)十五画谦恭做事,外得人和,大事成就,一定兴隆。(吉)十六画能获众望,成就大业,名利双收,盟主四方。
2、天格:复姓,合计姓氏之笔画;单姓,再加假添一数。如司马光,司马是复姓,天格是5+10=15;李刚,李是单姓,天格是7+1=8。天格乃祖先留下来的,其数理对人影响不大。
3、第一,吉祥类在人格、地格及总格中见此数均作吉论,又分为首领数、发达数、温驯数、女德数、荫家数、艺能数及撒娇数七类。
4、姓名学的五格数理之运程:天格:天格乃祖先留下来的,其数理对人影响不大。复姓,合计姓氏笔画(单姓则再加1)。如司马光,复姓,天格是5+10=15;李四,单姓,天格是7+1=8。
姓名学的五格数理,快算算自己的命运吧?
1、姓名学的五格数理之运程:田歌:田歌是我们的祖先留下的,它的数学对人的影响很小。复姓,姓氏笔画总数。比如司马光,复姓,田歌是5^10=15;李四世,单姓,是71=8。
2、【金】,繁体:金,拼音:jīn,五行:金,笔划:8,姓名学解释:有爱情厄,多才秀气,清雅伶俐,中年劳,晚年成功隆昌。
3、三才五格剖象「姓名五格」充分体现了汉字笔画和中国民间占卜术在姓名上的结合。
五格的计算公式
1、五格计算方法:天格:复姓,合计姓氏之笔画;单姓,姓的笔画数加1。如司马光,司马是复姓,天格是5+10=15;李刚,李是单姓,天格是7+1=8。天格乃祖先留下来的,其数理对人影响不大。
2、五格数理计算及分类天格1)单姓,姓氏笔划+1,如“丁”姓,天格数理为2+1=2)复姓,姓氏笔划数相加,如“司马”姓,司5+马10=1天格是由姓氏决定的,姓氏又是祖先传下来的,其数理对人影响不大。
3、怎么算五格天格:若是单字姓,将姓的笔划数加上一画即得天格数;复姓,则将两字的笔划数相加即可。人格:将姓氏最后一个字的笔划数加上名字中第一字的笔划,即为人格数。
4、五格计算方法计天格法:如是复姓,姓的笔画相加,得出天格数,如司马光,司马是复姓,天格是5+10=15;如是单姓,姓的笔画加一得出天格数,如孙中山,孙是单姓,画数是10划,天格是10+1=11。
5、五格的计算方法单姓单名统一为二。如“张石”这个名字,2是张石的外格之数。单姓双名,外格之数等于名的最后一个字的笔画数加1。如“秦自阳”这个名字,阳”为7画,加1为8画,8便是秦自阳的外格之数。
6、生辰八字取名字五格剖象法的计算方法姓名分复姓复名、复姓单名、单姓复名、单姓单名等几种,姓超过一字为复名,名超过一字为复名。天格:复姓,姓的笔画数相加;单姓,姓的笔画数加1。
本文到这结束,希望上面文章对大家有所帮助
-
 ⬅  君的名字数理解释是什么(名字世君的寓意) 
-
 睿字的数理(睿在五行中属什么)  ➡ 
热门文章
-
八字时运里的空亡是什么术语
在传统命理体系中它是指代时运虚位的专属术语。只当是本子上的几个干支符号,是我刚接触命理头几年对空亡的认知。没当回事。藏着运数底色的特殊虚象,像极了寻常日子里特意留出的空白。看着虚的位置反倒可能暗含超出预期的潜藏机缘,是我翻遍古籍案例之后才慢慢摸出的规律。 &n -
八字时运中的大运和流年有什么不一样
通常大运主导十年走势,流年决定当年具体际遇。 在理论上,对应人生阶段里每个具体日子的是流年。像人生大章节的是大运。很通俗。二者常常被混淆。实际作用范畴和影响周期存在明显差异。 十年左右的长期趋势预判,由大运来承担主要的判 -
大运的起运岁数是怎么算的
传统命理里一般可结合性别、节气天数推算起运岁数。 能看出研习者的真实功底,要数起大运的推算环节,排好基本四柱的难度并不算高,很多八字入门课程的老师都会强调这一点。男女顺逆排法各有不同。要结合节气走向计数。是这样。通常情况下,男性顺着节气向后推算, -
双胞胎的八字时运盘是一样的吗
双胞胎的八字时运盘通常多有差异,并不完全一致。多数双胞胎的八字里,一般都会有相同的年柱月柱。跨零点出生的双胎身上,才多半会出现相差较大的日柱。很微妙。决定二者八字是否一致的核心要素,是两小时一更迭的时柱。出生那几十秒的时间差,可能就会导致时柱的天干地支完全不同。  -
小运在八字时运里是什么概念
一般属于八字时运体系里的短周期运势参考维度。在理论上,细微处对人生走向产生潜在影响,往往来自像微风拂水泛起涟漪的小运。补充流年未能明确的变化节点,属于小运的核心功能之一。很多人会把它视作无关紧要的添头。不必轻忽。也有从业者将其视作研判时运的重要参考。它的推算逻辑藏在八字排 -
换大运在八字中是什么意思
通常是八字命理推算里十年周期的运势交替节点。 被视作人生轨迹出现明显波动的关键节点,是理论上命理说法里对换大运的定义。每十年完成一次新旧运势的交接切换,类似行驶的列车到站后更换通行轨道。别较真。可能出现人生选择方向、日常状态起伏的变动,是换运阶段 -
时运排盘错了差别大吗
时运排盘错了的差别通常不大,多半不会左右生活最终走向。 内心秩序的平稳状态。能靠周遭环境的微小调整获得。看着堵得慌的杂乱感。常来自玄关鞋柜堆得太久的乱鞋。不是故意乱放的状态。源于归家时太过急促的脚步动作。空间变得透亮敞亮。能靠定期归置玄关的零散物 -
八字时运属于传统文化参考吗
八字时运属于传统文化参考,承载着古人的时空朴素认知。 试着从时间流转里找到适配的行事规律,和现代人查节气、看星象的逻辑差别不大,老辈人会习惯翻黄历、排八字。常有人觉得这类内容太过玄奥。没关系。其实核心逻辑脱不开古人对生活的长期观察总结,并没有外界 -
时运分析里的五行生克是什么意思
时运分析里的五行生克是古人总结的事物动态关联逻辑。 理顺万物关系的朴素方法,是老祖宗观察自然后提炼的认知框架。它未必有多玄乎。格外质朴。倒像一本记满了祖辈生活经验的旧账册。没有任何脱离实际的虚浮内容,所有逻辑都来自对日常现象的观察总结。  -
出生时辰会影响八字时运排盘吗
通常来说出生时辰会对八字时运排盘产生一定影响。包含年月日时四柱信息,是八字排盘的核心参数构成。多数人能准确报出年柱月柱日柱对应的出生年月日。记录难度最大的恰恰是精确到具体时刻的时柱信息。别大意。差上两个小时就可能出现时柱天干地支完全变动的情况。(理论上)时柱定位偏差会直接